欢迎来到24直播网!
您的位置:首页 > 体育新闻 > 篮球新闻
CBA又开重磅罚单!6人被处罚,禁赛4场,罚款16万,山东大汉在列
发布者:24直播网 更新时间:2026年02月01日 12:00 已被浏览:

2月的第一天,CBA公司就开出了又一张重磅罚单!在南京同曦与四川男篮的冲突中,多达6人被处罚,共被禁赛4场,罚款16万元。而山东大汉马鑫鑫在列。



事情的起因是这样的,1月30日晚上,在南京同曦主场与四川男篮的比赛中,南京同曦以104-72大胜四川队。就在比赛即将结束之际,四川队左朕年顶着马鑫鑫扔了一记三分球,结果球也没进。按说,这事儿就到此为止,比赛画上句号了。

但是,谁能想到,山东大汉马鑫鑫不干了,认为左朕年这是在挑衅自己,并冲上去质问。随后,南京同曦赵柏清也参与了进来,以至于场上出现了冲突,好在被裁判及时终止了。

比赛都要结束了,还发生这样的事情,CBA公司怎么可能忍呢?这是对CBA美誉度最大的羞辱了。当然,时间没结束,人家持球进攻,这是按照规则办事的。只是这位山东大汉太过敏感了,搞那么一出,这下好了,被罚了吧。



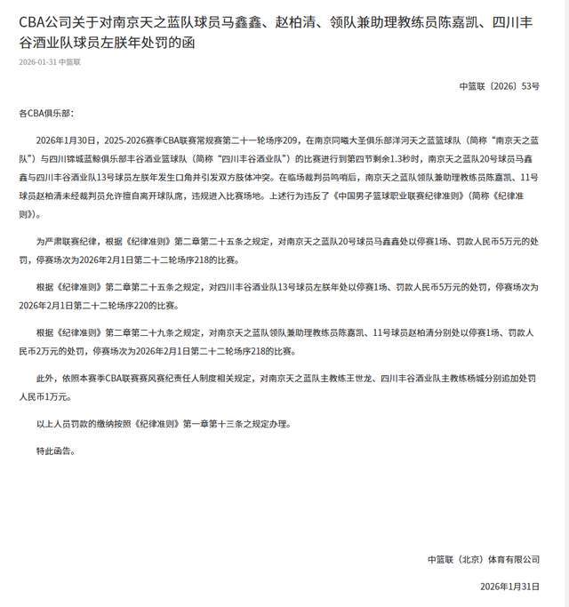
2月1日上午,CBA公司发布公告,因临近比赛结束时发生冲突,同曦男篮球员马鑫鑫被停赛1场且罚款人民币5万元;四川男篮球员左朕年被停赛1场且罚款人民币5万元;同曦男篮领队兼助教陈嘉凯、球员赵柏清分别被停赛1场且罚款人民币2万元;依照本赛季CBA联赛赛风赛纪责任人制度相关规定,同曦男篮主教练王世龙、四川男篮主教练杨城分别被追加处罚人民币1万元。

笔者数了数,一共有6人被处罚了,一共禁赛了4场,加起来罚款达到16万元。可以说,这是一张重磅罚单了。

问题是,四川队遭遇财务危机,球员的薪水都发不出来,外援都因为不发工资停摆了,像左朕年这样的本土球员,你罚人家5万元,人家拿得出来吗?



至于说南京同曦的球员,确实该罚,尤其是山东大汉马鑫鑫,故意挑事,就该禁赛5场,罚款10万,让你娃长个记性,不能那么嚣张。再说了,大比分领先,人家即便投进个三分,又能怎样呢?

真是冲动是魔鬼啊。这下好了,不但自己被罚了,还连累人家主教练被罚,这个钱都该找马鑫鑫去要,你觉得呢?

相关资讯
热门TAG
在线观看浙江卫视电视直播   中央电视台综合频道cctv-1直播   乒乓球今天直播时间表   wwe在线观看免费网站   七星彩直播   3d开奖结果现场视频直播   欧冠回放   中央五台cctv5+直播在线观看   nba比赛回放录像回放   中国竞彩比分直播   nba今日火箭免费直播   17岁免费版网页版nba   央视cctv-1在线直播   3d开奖直播现场直播新浪网   今天乒乓直播时间表   中甲最新积分榜出炉   皇马直播在线直播观看   cctv13中央新闻频道直播在线观看   网络电视在线直播   火箭队比赛直播免费观看高清   cba今天赛程表   直播免费   cctv5现场直播   雨燕直播nba免费观看   中国对日本比赛直播   正在直播羽毛球决赛   中央cctv5直播篮球比赛   体育cctv5频道直播   今天f1直播   拜仁慕尼黑官网   广东体育台节目表   男足今晚比赛直播cctv-5   今日足球结果查询官网   2024斯诺克今晚免费直播   勇士vs马刺   nba录像98直播吧   01直播   乒乓球直播在线观看   西瓜看球nba直播在线观看免费   cctv5今天直播   手机观看cctv5直播   wtt直播   857体育赛事直播免费高清   妖姬直播   现场直播今天世界乒乓球比赛   今晚cba直播   河豚nba直播   免费网络电视   球探蓝球比分即时比分   世界杯回放   国外免费nba直播网站有哪些